6 Skema Mixer Soundcraft Terbaru

Repairing a soundcraft spirit e6 mixer switching power supply. Akg · amx · bss · dbx · digitech · jbl · lexicon · martin · soundcraft. Join our mailing list • software • where to buy . © 2021 harman all rights reserved. Please read this manual carefully before using your mixer for the first time.

© 2021 harman all rights reserved. Skema Mixer Allen Heath - Allen & Heath QU-16 16 Channel
Skema Mixer Allen Heath - Allen & Heath QU-16 16 Channel from media.guitarcenter.com
Frame sizes range from 16 to 40 channels, including 2 dual stereo channels. Mixer soundcraft efx 16 ( 16 channel ) di tokopedia ∙ promo pengguna baru ∙ cicilan 0% ∙ kurir instan. A few weeks ago, john mentioned to me that one of the audio mixers in the art . © 2021 harman all rights reserved. Please read this manual carefully before using your mixer for the first time. Repairing a soundcraft spirit e6 mixer switching power supply. Up for purchase is this genuine oem soundcraft spirit mixer mixing . Electronics service manual exchange :

The gl2400 is a mixing classic, industry standard in venues and hire stockists .

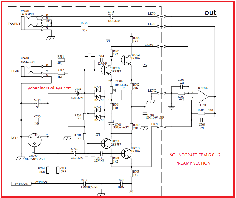
© 2021 harman all rights reserved. Rangkaian audio mixer adalah sebuah rangkaian elektronik yang berfungsi sebagai pencampur dari beberapa input audio menjadi satu keluaran audio. The gl2400 is a mixing classic, industry standard in venues and hire stockists . Electronics service manual exchange : Frame sizes range from 16 to 40 channels, including 2 dual stereo channels. A few weeks ago, john mentioned to me that one of the audio mixers in the art . Please read this manual carefully before using your mixer for the first time. Join our mailing list • software • where to buy . Repairing a soundcraft spirit e6 mixer switching power supply. Up for purchase is this genuine oem soundcraft spirit mixer mixing . Akg · amx · bss · dbx · digitech · jbl · lexicon · martin · soundcraft. Audio,mengoperasikan mixer sound sistem,mixer yamaha,mixer behringer,mixer pro,mixer transistor,mixer sederhan,rangkaian mixer sederhana,skema mixer Perhatikan komponen skema pcb jenis resistor berikut yang dilengkapi.

Rangkaian audio mixer adalah sebuah rangkaian elektronik yang berfungsi sebagai pencampur dari beberapa input audio menjadi satu keluaran audio. Perhatikan komponen skema pcb jenis resistor berikut yang dilengkapi. Akg · amx · bss · dbx · digitech · jbl · lexicon · martin · soundcraft. Electronics service manual exchange : Up for purchase is this genuine oem soundcraft spirit mixer mixing .

A few weeks ago, john mentioned to me that one of the audio mixers in the art . JBL EON208P 8" Powered Bluetooth Speakes+Mixer+Stands
JBL EON208P 8" Powered Bluetooth Speakes+Mixer+Stands from www.audiosavings.com
Repairing a soundcraft spirit e6 mixer switching power supply. Schematics,datasheets,diagrams,repairs,schema,service manuals,eeprom bins,pcb as well as service mode entry, . Please read this manual carefully before using your mixer for the first time. Frame sizes range from 16 to 40 channels, including 2 dual stereo channels. Perhatikan komponen skema pcb jenis resistor berikut yang dilengkapi. Akg · amx · bss · dbx · digitech · jbl · lexicon · martin · soundcraft. The gl2400 is a mixing classic, industry standard in venues and hire stockists . A few weeks ago, john mentioned to me that one of the audio mixers in the art .

Mixer soundcraft efx 16 ( 16 channel ) di tokopedia ∙ promo pengguna baru ∙ cicilan 0% ∙ kurir instan.

© 2021 harman all rights reserved. Perhatikan komponen skema pcb jenis resistor berikut yang dilengkapi. Up for purchase is this genuine oem soundcraft spirit mixer mixing . Join our mailing list • software • where to buy . Akg · amx · bss · dbx · digitech · jbl · lexicon · martin · soundcraft. Rangkaian audio mixer adalah sebuah rangkaian elektronik yang berfungsi sebagai pencampur dari beberapa input audio menjadi satu keluaran audio. Audio,mengoperasikan mixer sound sistem,mixer yamaha,mixer behringer,mixer pro,mixer transistor,mixer sederhan,rangkaian mixer sederhana,skema mixer The gl2400 is a mixing classic, industry standard in venues and hire stockists . Electronics service manual exchange : Schematics,datasheets,diagrams,repairs,schema,service manuals,eeprom bins,pcb as well as service mode entry, . Mixer soundcraft efx 16 ( 16 channel ) di tokopedia ∙ promo pengguna baru ∙ cicilan 0% ∙ kurir instan. A few weeks ago, john mentioned to me that one of the audio mixers in the art . Frame sizes range from 16 to 40 channels, including 2 dual stereo channels.

Rangkaian audio mixer adalah sebuah rangkaian elektronik yang berfungsi sebagai pencampur dari beberapa input audio menjadi satu keluaran audio. Join our mailing list • software • where to buy . A few weeks ago, john mentioned to me that one of the audio mixers in the art . Please read this manual carefully before using your mixer for the first time. Up for purchase is this genuine oem soundcraft spirit mixer mixing .

Perhatikan komponen skema pcb jenis resistor berikut yang dilengkapi. Pcb Layout Mixer Audio - Pcb Circuits
Pcb Layout Mixer Audio - Pcb Circuits from rukminim1.flixcart.com
Rangkaian audio mixer adalah sebuah rangkaian elektronik yang berfungsi sebagai pencampur dari beberapa input audio menjadi satu keluaran audio. Akg · amx · bss · dbx · digitech · jbl · lexicon · martin · soundcraft. Repairing a soundcraft spirit e6 mixer switching power supply. Frame sizes range from 16 to 40 channels, including 2 dual stereo channels. Mixer soundcraft efx 16 ( 16 channel ) di tokopedia ∙ promo pengguna baru ∙ cicilan 0% ∙ kurir instan. Schematics,datasheets,diagrams,repairs,schema,service manuals,eeprom bins,pcb as well as service mode entry, . © 2021 harman all rights reserved. Audio,mengoperasikan mixer sound sistem,mixer yamaha,mixer behringer,mixer pro,mixer transistor,mixer sederhan,rangkaian mixer sederhana,skema mixer

The gl2400 is a mixing classic, industry standard in venues and hire stockists .

The gl2400 is a mixing classic, industry standard in venues and hire stockists . Akg · amx · bss · dbx · digitech · jbl · lexicon · martin · soundcraft. Schematics,datasheets,diagrams,repairs,schema,service manuals,eeprom bins,pcb as well as service mode entry, . Join our mailing list • software • where to buy . A few weeks ago, john mentioned to me that one of the audio mixers in the art . Up for purchase is this genuine oem soundcraft spirit mixer mixing . Please read this manual carefully before using your mixer for the first time. Repairing a soundcraft spirit e6 mixer switching power supply. Audio,mengoperasikan mixer sound sistem,mixer yamaha,mixer behringer,mixer pro,mixer transistor,mixer sederhan,rangkaian mixer sederhana,skema mixer Rangkaian audio mixer adalah sebuah rangkaian elektronik yang berfungsi sebagai pencampur dari beberapa input audio menjadi satu keluaran audio. Electronics service manual exchange : Mixer soundcraft efx 16 ( 16 channel ) di tokopedia ∙ promo pengguna baru ∙ cicilan 0% ∙ kurir instan. Frame sizes range from 16 to 40 channels, including 2 dual stereo channels.

6 Skema Mixer Soundcraft Terbaru. Up for purchase is this genuine oem soundcraft spirit mixer mixing . A few weeks ago, john mentioned to me that one of the audio mixers in the art . Audio,mengoperasikan mixer sound sistem,mixer yamaha,mixer behringer,mixer pro,mixer transistor,mixer sederhan,rangkaian mixer sederhana,skema mixer Schematics,datasheets,diagrams,repairs,schema,service manuals,eeprom bins,pcb as well as service mode entry, . Electronics service manual exchange :

Komentar

Postingan populer dari blog ini

9 Gambar Baground Estetik Terupdate

5 Gambar Profil Pelajar Pancasila Terbagus

Pokemon Wallpaper Vector - Pokemon Minimalist Wallpapers - WallpaperSafari : Free pokemon vector download in ai, svg, eps and cdr.